Fig. 4
From: A polo-like kinase modulates cytokinesis and flagella biogenesis in Giardia lamblia

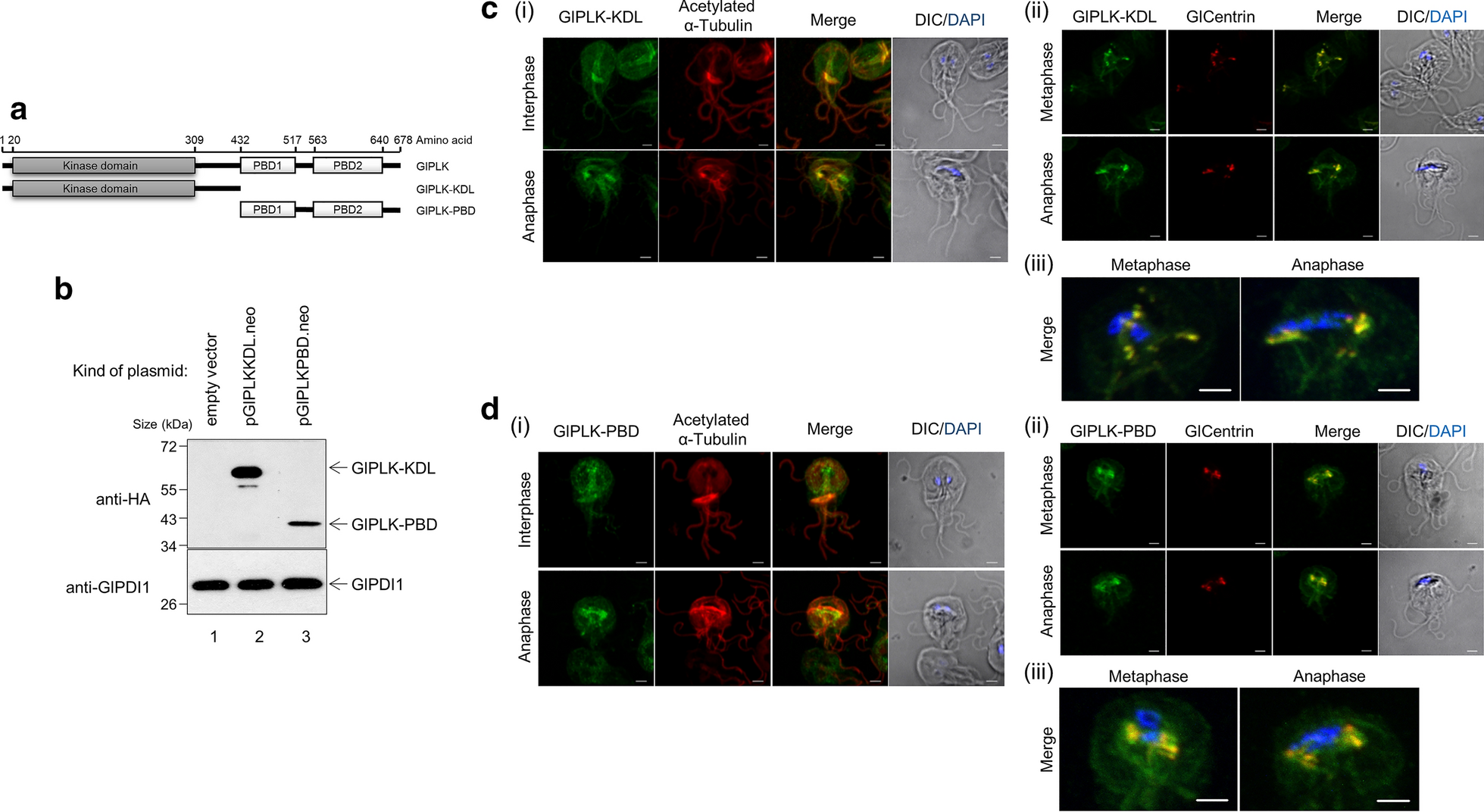
Expression and localization of truncated GlPLKs in G. lamblia. a A schematic diagram of plasmids pGlPLKKDL.neo and pGlPLKPBD.neo. Two truncated GlPLK proteins are expressed in an HA-tagged form from their own promoter, Pglplk. Plasmid pGlPLKKDL encodes GlPLK with the KD and linker region, whereas pGlPLKPBD contains DNA coding for the polo-box domains (PBDs) of GlPLK. Plasmid pKS-3HA.neo was transfected into Giardia trophozoites as a control. b Western blotting to examine the expression of HA-tagged truncated GlPLKs. Extracts were prepared from G. lamblia containing empty vector (lane 1), pGlPLKKDL.neo (lane 2), or pGlPLKPBD.neo (lane 3), and incubated with monoclonal mouse anti-HA antibodies. Membranes were incubated in stripping buffer, and then reacted with polyclonal rat antibodies specific to GlPDI1. c Co-localization of GlPLK-KDL with α-tubulin (i) or GlCentrin (ii, iii). Giardia lamblia cells expressing HA-tagged truncated GlPLK-KDL were probed with rat anti-HA antibodies and mouse anti-acetylated-α-tubulin monoclonal antibodies. Otherwise, these cells were reacted with rat anti-GlCentrin polyclonal antibodies instead of anti-acetylated-α-tubulin monoclonal antibodies. Panel iii is an extended view of panel ii. Incorrectly positioned basal bodies are indicated with white arrows. d Co-localization of GlPLK-PBD with α-tubulin (i) or GlCentrin (ii, iii). G. lamblia cells expressing HA-tagged truncated GlPLK-PBD were probed with rat or mouse anti-HA antibodies along either with mouse anti-acetylated-α-tubulin antibodies (i), or rat anti-GlCentrin polyclonal antibodies (ii, iii), respectively. Panel iii is an extended view of panel ii. The cells were then incubated with Alexa Fluor 488-conjugated anti-rat IgG and Alexa Fluor 568-conjugated anti-mouse IgG (α-tubulin co-localization) or Alexa Fluor 555-conjugated anti-rat IgG and Alexa Fluor 488-conjugated anti-mouse IgG (for centrin co-localization). Slides were mounted with ProLong™ Gold Antifade Mountant with DAPI, and then examined with a Zeiss LSM700 inverted confocal laser scanning microscope. A differential interference contrast image was acquired to show cell morphology. Scale bars: 2 μm